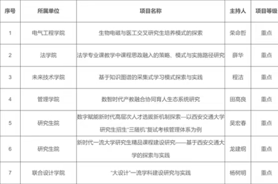
日前,陕西省教育厅公布了第二轮陕西省研究生教育综合改革研究与实践项目评选结果,我院薛华老师申报的《法学专业课教学中课程思政融入的策略、模式与实施路径研究》获重点项目立项。

近年来,我院持续加强法学学科教育教学改革研究工作,引导学院教师和教学管理人员积极探索教育教学改革面临的新课题、新情况、新要求,着力研究和解决当前及今后一个时期在法学人才培养中的重点和难点问题,不断提高学院教育教学改革与创新水平。
本次重点项目立项是我院统筹推动教学课程改革,深入推进课程思政建设的重要成果。2022年,单文华院长牵头主持课程思政专项重大研究项目《法学学科思政建设》为此项工作开展奠定了基础。
附原新闻链接:http://news.xjtu.edu.cn/info/1033/193425.htm